Honeywell CM707 - Mwongozo wa Kidhibiti cha Halijoto Kinachoweza Kuratibiwa

UTANGULIZI
Kidhibiti cha halijoto cha CM707 kimeundwa ili kutoa udhibiti wa moja kwa moja wa muda na halijoto wa mifumo ya kupasha joto katika majengo ya kifahari na vyumba.
Inaweza kutumika kama sehemu ya mfumo pamoja na boilers za combi, vichoma mafuta na boilers zinazotumia gesi, pampu za mzunguko, viamilishi vya joto, vali za eneo na mifumo ya joto ya umeme (<5A).
CM707 imeundwa kwa kuzingatia kisakinishi na inajumuisha bamba la nyuma lililoumbwa na miongozo ya mfumo wa mifereji na sehemu za kuvunja nyaya ili kufanya usakinishaji uwe wa haraka na rahisi.
CM707 skrini kubwa ya LCD, mpangilio wa vitufe kulingana na falsafa sawa rahisi ya upangaji inayotumika kwenye bidhaa zetu maarufu za CM20 na utangulizi wa kitufe cha 'OK' huifanya iwe rahisi kusakinisha na inafaa zaidi mtumiaji.
Kitengo hiki ni bora kwa watumiaji wanaotaka udhibiti wa halijoto wa kuaminika na sahihi kutoka kwa bidhaa ya kisasa, rahisi kupanga na rahisi kutumia.
VIPENGELE
- Ubunifu mwembamba na wa kisasa unaovutia huifanya kuwa bora kwa eneo lolote la nyumbani.
- Programu ya kupasha joto ya siku 7.
- Hadi mabadiliko 4 ya kila siku ya muda na kiwango cha halijoto hukuruhusu kuweka jozi 4 za muda na halijoto ili kuendana na mtindo wako wa maisha.
- Ubatilishaji wa muda wa halijoto iliyoratibiwa ili kubatilisha kwa muda halijoto iliyoratibiwa hadi mahali pa kubadilisha kinachofuata.
Kitufe cha Likizo hutoa akiba ya nishati kwa kupunguza halijoto kutoka siku 1 hadi 99 wakati watu wako likizoni, wakirudi kwenye operesheni ya kawaida (AUTO au MANUAL) siku ya kurudi kwao.- Uchunguzi wa Halijoto ya Chumba.
- Kumbukumbu ya EEPROM inashikilia programu ya mtumiaji kwa muda usiojulikana.
- Hali ya ZIMA ina mpangilio muhimu wa ulinzi wa baridi kwa kiwango cha chini cha 5°C (kinachoweza kurekebishwa na kisakinishi) ili mabomba kwenye nyumba yasigande kamwe wakati wa baridi.
- Relay ya 24...230V 5A resistive, 2A inductive SPDT hutoa uoanifu na mifumo mingi ya kupasha joto ya ndani kupunguza hitaji la kuhifadhi mifano mingi tofauti.
- Inaendeshwa na betri 2 x AA size (LR6) alkaline.
- Kiwango cha chini cha maisha ya betri cha miaka 2 na kiashiria cha onyo la betri ya chini.
- Programu ya kupasha joto chaguomsingi iliyojengwa ndani.
- Chaguo za kupachika kwenye uso au sanduku la ukuta, na miongozo ya mfumo wa mifereji na sehemu za kuvunja nyaya ili kurahisisha usakinishaji.
- Hakuna viunganishi vya kisakinishi au swichi maalum za kisakinishi nyuma ya kitengo kumaanisha kuwa hakuna marekebisho yanayohitajika kwa boilers za combi na mifumo mingi ya kupasha joto ya ndani.
- Hali ya Usanidi wa Mtumiaji inaruhusu kazi za ziada kuwekwa kwa hiari ya mtumiaji:
- Onyesho la saa la AM-PM au 24hr.
- Kuweka upya wasifu wa kupasha joto kwa chaguomsingi ya kiwanda.
-
Hali ya Usanidi wa Kisakinishi inaruhusu kazi za ziada kuwekwa kwa hiari ya kisakinishi ili kuendana na matumizi na mahitaji ya watumiaji:
- Zoezi la Pampu.
- Rekebisha Kikomo cha Juu / Chini cha Kuweka.
- Utoaji wa halijoto.
- Muda wa chini wa KUWASHA.
- Kiwango cha mzunguko.
- Upana wa Bendi Proportional.
-
Hali ya Uchunguzi kusaidia katika kutafuta makosa.
MPANGILIO WA VIDHIBITI/ ONYESHO

MPANGILIO WA BIDHAA:
- Skrini ya LCD
- Kiashiria cha Betri ya Chini
- Onyesho la Saa
- Kiashiria cha Burner Imewashwa
- Kiashiria cha Siku
- Onyesho la Halijoto
- Vitufe vya Kubadilisha Halijoto
- Kitufe cha Uchunguzi wa Habari
- Vitufe vya Hali ya Uendeshaji
- Kitufe cha Kijani cha OK
- Sehemu ya Betri
- Jalada la Betri
- Kitufe cha Kazi ya Likizo
- Vitufe vya Programu
- Kitufe cha Nakili Siku
- Kitufe cha Chagua Siku
- Vitufe vya Kubadilisha Saa
MAELEZO
Betri: Seli za Alkaline 2 x 1.5 V IEC LR6 (AA)
Maisha ya betri: Kiwango cha chini cha miaka 2
Ubadilishaji wa betri: Programu imehifadhiwa katika EEPROM
Aina ya swichi: SPDT (haina uwezo)
Ukadiriaji wa umeme: 230 V~, 50...60 Hz, 0.1 A hadi 5 A resistive
0.1 A hadi 2 A inductive (0.6 pf)
24 V~, 50...60 Hz, 0.5 A hadi 5 A resistive
0.5 A hadi 2 A inductive (0.6 pf)
Onyesho la saa: Saa 24 au umbizo la saa 12 la AM/PM
Usahihi wa utunzaji wa saa: Kwa kawaida bora kuliko dakika 10 kwa mwaka
Programu: Siku 7 na mabadiliko 4 ya kila siku ya muda na kiwango cha halijoto
Azimio la kuweka saa: Saa ya siku - dakika 1
Programu - hatua za dakika 10
Kipengele cha kuhisi: 100K (@ 25°C ) NTC thermistor
Masafa ya kuweka halijoto: Programu: 5 hadi 35°С katika hatua za 0.5 °C
Baridi: 5°C au sawa na kikomo cha chini (5°C hadi 21°C)
Usahihi wa udhibiti wa halijoto: +-0.5 K(nominal) @ 20°C, 50% load 3 K ∆/hour
Masafa ya kuonyesha Halijoto ya Chumba: Kutoka 0°C hadi 50°C
Fomu ya udhibiti: P+I(Proportional+Integral)
Muda wa chini wa KUWASHA: 10% ya muda wa mzunguko(dakika moja min), inayoweza kurekebishwa hadi dakika 2 hadi 5(ona usanidi wa kisakinishi)
Kiwango cha mzunguko: Inayoweza kuchaguliwa na programu(ona usanidi wa kisakinishi)
Wiring: Kizuizi cha terminal kinachoweza kukubali waya hadi 2.5mm2
Ufikiaji wa waya: Wiring kuu - kulia nyuma
Wiring ya voltage ya chini - kulia nyuma
Vipimo: 133x88.5x26mm(w x h x d)
133x175x26mm( w x h x d)
(flap open) (mfuniko wazi)
Mazingira: Masafa ya halijoto ya uendeshaji 0 hadi 40°C
Masafa ya halijoto ya usafirishaji na uhifadhi -20 hadi 55°C
Masafa ya unyevu 10 hadi 90% rh, isiyo ya kubana
Vibali: Imeundwa ili kukidhi vibali vya Uropa vya EN EN60730-1(Nov 2000),
EN55014-1(1997), EN55014-2(2000)
KUWEKA KWA MWANASAKINISHAJI

Ili kuingia katika hali ya kuweka kwa mwanasakinishaji:
- Bonyeza kitufe cha OFF (ZIMA).
- Bonyeza na ushikilie kitufe cha INFO i na vitufe viwili vya programu '< >' pamoja.
- Kitengo kitaonyesha kigezo cha kwanza cha kundi la kigezo cha mwanasakinishaji kitengo cha 1 (kutoka n.1 hadi n.19).
- Bonyeza vitufe vya TEMP
au
ili kubadilisha mpangilio wa kiwandani. Skrini itamulika kuonyesha kuwa mabadiliko yamefanywa. - Bonyeza kitufe cha kijani cha OK ili kuthibitisha mabadiliko haya na skrini itaacha kumulika.
- Bonyeza kitufe cha
+ ili kwenda kwenye kigezo kinachofuata. - Bonyeza kitufe cha programu > ili kwenda kwenye kitengo cha 2 katika hali ya Mwanasakinishaji (kutoka n.1 hadi n.5).
- Ili kutoka katika hali ya mwanasakinishaji, bonyeza vitufe vya AUTO (OTOMATIKI), MAN (MWONGOZO) au OFF (ZIMA).
Katika kuweka kwa Mwanasakinishaji tunaweza:
- Kuweka programu maalum
- Wezesha vipengele maalum
| Programu Maalum | Mpangilio | Unahitaji kubadilisha nini? | ||||
| Mzunguko/ Saa | Kiwango cha chini Muda wa KUWASHA (katika dakika) | Kumbuka: a. Ili kubadilisha Mzunguko/Saa, tafadhali nenda kwenye kigezo n. 2, kitengo cha 2 katika hali ya kuweka kwa mwanasakinishaji. b. Ili kubadilisha Muda wa Chini wa KUWASHA, tafadhali nenda kwenye kigezo n. 1, kitengo cha 2 katika hali ya kuweka kwa mwanasakinishaji. | ||||
| Kupasha joto | Boilers za Gesi (<30KW) | 6 | 1 | Hakuna hatua inayohitajika | ||
| Boiler ya Mafuta | 3 | 4 |
| |||
| Actuator ya Joto | 12 | 1 | Weka Mzunguko/Saa kuwa 12. | |||
| Valve ya Eneo | 6 | 1 | Hakuna hatua inayohitajika. | |||
| Kupasha joto kwa umeme (kwa programu <5A) | 12 | 1 | Weka Mzunguko/Saa kuwa 12. | |||
| Vipengele Maalum | Maelezo | Cha kufanya ikiwa tunataka kipengele hiki |
| Onyesho la AM-PM/ Saa 24 | Badilisha umbizo la onyesho (chaguo-msingi saa 24). | Weka kigezo n.1, kitengo cha 1 katika hali ya kuweka kwa mwanasakinishaji kuwa 12. |
| Zoezi la Pampu | Inapowezeshwa, Zoezi la Pampu litawasha relay kwa dakika 1 saa 12:00 ikiwa relay haijawashwa tangu 12:00 siku iliyotangulia. Wakati katika hali ya Likizo, kipengele cha Zoezi la Pampu, ikiwa kimewezeshwa, kitafanya kazi. | Weka kigezo n.5, kitengo cha 2 katika hali ya kuweka kwa mwanasakinishaji kuwa 1. |
| Kiwango cha Juu cha Joto | Kiwango cha kawaida cha juu cha joto cha 35 oC kinaweza kupunguzwa hadi 21 oC ili kuokoa nishati ya mmiliki wa nyumba. Inafaa ikiwa mmiliki wa nyumba anakodisha kwa wapangaji. | Weka kigezo n.6, kitengo cha 1 katika hali ya kuweka kwa mwanasakinishaji kwa kikomo unachotaka. |
| Kiwango cha Chini cha Joto | Kiwango cha kawaida cha chini cha joto cha 5 oC kinaweza kuongezwa hadi 21 oC ili kuwalinda wakaazi dhidi ya baridi. Inafaa ikiwa wakaazi ni pamoja na wazee, watoto au walemavu. | Weka kigezo n.7, kitengo cha 1 katika hali ya kuweka kwa mwanasakinishaji kwa kikomo unachotaka. |
| Kiwango cha Joto | Ikiwa thermostat iko katika eneo la joto/baridi na haiwezi kuhamishwa kwa sababu ya wiring basi joto lililopimwa/lilioonyeshwa linaweza kubadilishwa na +/- 3 oC. Inafaa ikiwa mmiliki wa nyumba anataka usomaji ulingane na onyesho la joto la kifaa kingine. | Weka kigezo n.12, kitengo cha 1 katika hali ya kuweka kwa mwanasakinishaji kwa thamani ya kukabiliana unayotaka. |
| Upana wa Bendi Sawia | Inaweza kubadilishwa hadi 3 oC (chaguo-msingi ni 1.5 oC) ili kutoa udhibiti bora wa joto (kupita kiasi kidogo). Inafaa kwa:
| Weka kigezo n.13, kitengo cha 1 katika hali ya kuweka kwa mwanasakinishaji kwa thamani unayotaka. |
| Kigezo | Nambari ya Kuweka kwa Mwanasakinishaji/Kifupi (Bonyeza vitufe vya + au - ili kuchagua) | Mpangilio wa Kiwandani | Mpangilio wa Hiari | Kitengo cha Kuweka kwa Mwanasakinishaji (Bonyeza vitufe vya PROG '< au >' ili kuchagua) | |||
| Onyesho | Maelezo | Onyesho/Mpangilio | Maelezo | ||||
| Kitengo cha 1: Vigezo vya Thermostat | |||||||
| Onyesho la AM-PM / Saa 24 | 1:Cl | 24 | Onyesho la saa 24 | 12 | Onyesho la saa 12 la AM / PM | 1 | |
| WEKA UPYA Muda / Programu ya Joto | 2:rP | 1 | Profaili ya Muda / Joto imewekwa kwa chaguo-msingi la kiwandani Inabadilika hadi 0 wakati mojawapo ya profaili za muda/joto zinabadilishwa | 0 1 | Muda / Joto ni kama ilivyopangwa Ili kurejesha profaili ya kiwandani weka hadi 1 | 1 | |
| Juu Joto Kikomo | 6:uL | 35 | 35°C Joto la Juu. Kikomo | 21 hadi 34 | Marekebisho ya 21°C hadi 34°C katika hatua za 1°C | 1 | |
| Chini Joto Kikomo | 7:LL | 5 | 5°C Joto la Chini. Kikomo | 6 hadi 21 | Marekebisho ya 6°C hadi 21°C katika hatua za 1°C | 1 | |
| Joto Kiwango | 12:tO | 0 | Hakuna kiwango | -3 hadi +3 | Marekebisho ya -3°C hadi +3°C katika hatua za 0.1°C | 1 | |
| Sawia Upana wa Bendi | 13:Pb | 1.5 | 1.5°C Sawia Bendi | 1.6 hadi 3.0 | Marekebisho ya 1.6°C hadi 3.0°C katika hatua za 0.1°C | 1 | |
| Weka upya Vigezo kwa Chaguo-msingi za Kiwandani | 19:FS | 1 | Mipangilio yote iliyoshikiliwa ni chaguo-msingi za kiwandani. Inabadilika hadi 0 wakati mojawapo ya thamani za kigezo zinabadilishwa | 0 1 | Mipangilio ni kama ilivyobadilishwa hapo juu Ili kurejesha profaili ya kiwandani weka hadi 1 | 1 | |
| 'Kitengo cha 2: Vigezo vya Mfumo (Lazima ubonyeze kitufe cha programu '>' ili kuingia katika sehemu hii) | |||||||
| Kiwango cha Chini cha KUWASHA Muda | 1:Ot | 1 | Dakika 1 kiwango cha chini Muda wa KUWASHA | 2 hadi 5 | 2 - dakika 2 3 - dakika 3 4 - dakika 4 5 - dakika 5 | 2 | |
| Kiwango cha Mzunguko | 2:Cr | 6 | Mizunguko 6 kwa saa (cph) kwa boilers za gesi, valves za eneo na feni- coil | 3, 9, 12 | 3 - 3 cph 9 - 9cph 12 - 12 cph | 2 | |
| Zoezi la Pampu | 5:PE | 0 | Zoezi la Pampu Limezimwa | 1 | Zoezi la Pampu Limewezeshwa | 2 | |
VIPIMO

USAKINISHAJI
MAHALI
Thermostat ya CM707 ndio sehemu ya udhibiti wa mfumo wa joto na, kwa hivyo, LAZIMA iwekwe mahali penye mzunguko mzuri wa hewa, kwenye joto la wastani la chumba na kwenye ukuta wa ndani, mita 1.5 juu ya usawa wa sakafu. Usiweke thermostat ya CM707 karibu na vyanzo vya joto (radiata, matundu ya hewa moto, TV au taa), karibu na milango au madirisha, au kwenye mwanga wa jua moja kwa moja.

KUWEKA
Thermostat ya CM707 inaweza kuwekwa moja kwa moja kwenye uso wa ukuta au kwenye kisanduku cha umeme cha ukuta.
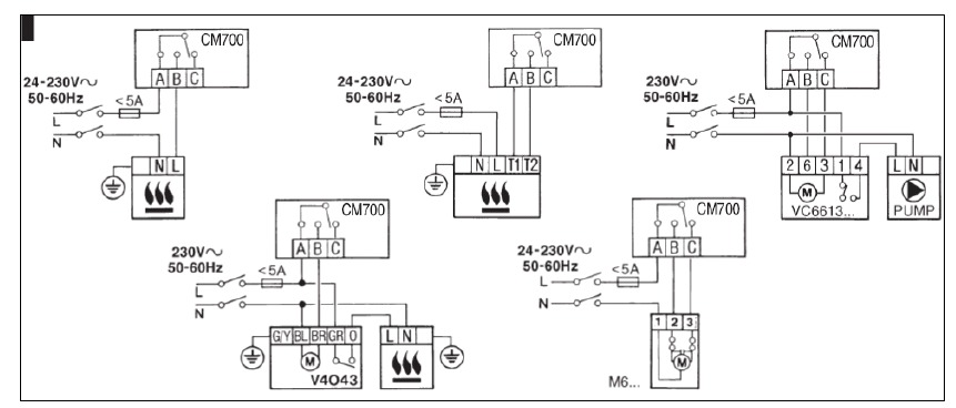
WIRING
Thermostat ya CM707 imeundwa kwa wiring iliyowekwa tu na lazima iwekwe kwa mujibu wa kanuni za hivi karibuni za l. E.E. Hakikisha muunganisho wa wiring kwa usambazaji ni kupitia fuse iliyokadiriwa kuwa si zaidi ya 5 amps na swichi ya Daraja "A" (yenye utengano wa mawasiliano wa angalau 3 mm katika nguzo zote).

- Kisakinishi lazima kiwe mhandisi wa huduma aliyefunzwa.
- Tenganisha usambazaji wa umeme kabla ya kuanza usakinishaji
MAELEZO YA KUAGIZA
| Maelezo | Modeli | Nembo | Fasihi | Karatasi ya Maelezo |
| Thermostat inayoweza kuratibiwa ya siku 7 | CMT707A1003 | Honeywell | Kifaransa, Kiholanzi, Kiitaliano, Kihispania, Kijerumani, Kireno. | ENOH8544 |
| CMT707A1011 | Honeywell | Kicheki, Kipolishi, Kislovakia, Kihungari, Kiromania, Kirusi. | ENOH8544 |
Honeywell Control Systems Limited
http://europe.hbc.honeywell.com
Newhouse Industrial Estate
Motherwell ML1 5SB
United Kingdom

Pakua mwongozo
Hapa unaweza kupakua toleo kamili la pdf la mwongozo, linaweza kujumuisha maelekezo ya ziada ya usalama, taarifa za udhamini, sheria za FCC, n.k.
Pakua Honeywell CM707 - Mwongozo wa Kidhibiti cha Halijoto Kinachoweza Kuratibiwa
Kitufe cha Likizo hutoa akiba ya nishati kwa kupunguza halijoto kutoka siku 1 hadi 99 wakati watu wako likizoni, wakirudi kwenye operesheni ya kawaida (AUTO au MANUAL) siku ya kurudi kwao.
au
ili kubadilisha mpangilio wa kiwandani. Skrini itamulika kuonyesha kuwa mabadiliko yamefanywa.
+ ili kwenda kwenye kigezo kinachofuata.