Bosch B208 - I/O rendszer telepítési kézikönyv

Áttekintés
A B208 Octo-bemeneti modul egy 8 pontos felügyelt bővítő eszköz, amely az SDI2 buszon keresztül csatlakozik a vezérlőpanelekhez. Ez a modul minden pont állapotváltozását visszaközli a vezérlőpanelnek. A bemenetek a beépített csavaros csatlakozókon keresztül érhetők el.

1.1. ábra: Tábla áttekintése
Jelmagyarázat ― Leírás
- Heartbeat LED (kék)
- SDI2 összekötő vezetékek csatlakozói (a vezérlőpanelhez vagy további modulokhoz)
- SDI2 sorkapocs (a vezérlőpanelhez vagy további modulokhoz)
- Szabotázskapcsoló csatlakozó
- Sorkapocs csatlakozó (pont bemenetek)
- Címkapcsolók
SDI2 címbeállítások
Két címkapcsoló határozza meg a B208 Octo-bemeneti modul címét. A vezérlőpanel a címet használja a kommunikációhoz. A cím a kimeneti számokat is meghatározza. A két címkapcsoló beállításához használjon egy hornyos csavarhúzót.
FIGYELEM!
A modul csak bekapcsoláskor olvassa be a címkapcsoló beállítását. Ha a kapcsolókat a modul bekapcsolása után módosítja, a modul új beállításának engedélyezéséhez ki kell kapcsolnia, majd újra be kell kapcsolnia a modult.
Állítsa be a címkapcsolókat a vezérlőpanel konfigurációjának megfelelően. Ha több B208 modul található ugyanazon a rendszeren, minden B208 modulnak egyedi címmel kell rendelkeznie.
A modul címkapcsolói egy tízes és egy egyes értéket adnak meg a modul címéhez. Az 1 és 9 közötti egyjegyű címszámokhoz állítsa a tízes kapcsolót 0-ra, az egyes számjegyet pedig a megfelelő számra. A 2.1. ábra az 1-es és 11-es címekhez tartozó címkapcsolók beállítását mutatja.

2.1. ábra: Címkapcsolók
Érvényes címek és bemeneti számok vezérlőpanelenként
Az érvényes B208 címek az adott vezérlőpanel által engedélyezett pontok számától függenek. A 32-nél magasabb címekhez B208 firmware 1.03.003 vagy újabb verzió szükséges.
| Vezérlőpanel | Érvényes B208 címek | Megfelelő pontszámok |
| B9512G | 01 - 59 | 11 - 18, 21 - 28, 31 - 38, 41 - 48, 51 - 58, 61 - 68, 71 - 78, 81 - 88, 91 - 98, 101 - 108, 111 - 118, 121 - 128, 131 - 138, 141 - 148, 151 - 158, 161 - 168, 171 - 178, 181 - 188, 191 - 198, 201 - 208, 211 - 218, 221 - 228, 231 - 238, 241 - 248, 251 - 258, 261 - 268, 271 - 278, 281 - 288, 291 - 298, 301 - 308, 311 - 318, 321 - 328, 331 - 338, 341 - 348, 351 - 358, 361 - 368, 371 - 378, 381 - 388, 391 - 398, 401 - 408, 411 - 418, 421 - 428, 431 - 438, 441 - 448, 451 - 458, 461 - 468, 471 - 478, 481 - 488, 491 - 498, 501 - 508, 511 - 518, 521 - 528, 531 - 538, 541 - 548, 551 - 558, 561 - 568, 571 - 578, 581 - 588, 591 - 598 |
| B8512G | 01 - 09 | 11 - 18, 21 - 28, 31 - 38, 41 - 48, 51 - 58, 61 - 68, 71 - 78, 81 - 88, 91 - 98 |
| B6512 | 01 - 09 | 11 - 18, 21 - 28, 31 - 38, 41 - 48, 51 - 58, 61 - 68, 71 - 78, 81 - 88, 91 - 96 |
| B5512 | 01 - 04 | 11 - 18, 21 - 28, 31 - 38, 41 - 48 |
| B4512 | 01 - 02 | 11 - 18, 21 - 28 |
| D9412GV4 | 01 - 24 | 11 - 18, 21 - 28, 31 - 38, 41 - 48, 51 - 58, 61 - 68, 71 - 78, 81 - 88, 91 - 98, 101 - 108, 111 - 118, 121 - 127, 131 - 138, 141 - 148, 151 - 158, 161 - 168, 171 - 178, 181 - 188, 191 - 198, 201 - 208, 211 - 218, 221 - 228, 231 - 238, 241 - 247 |
| D7412GV4 | 01 - 07 | 11 - 18, 21 - 28, 31 - 38, 41 - 48, 51 - 58, 61 - 68, 71 - 75 |
| D7212GV4 | 01 - 03 | 11 - 18, 21 - 28, 31 - 38 |
Az egyes címekhez tartozó pontszámok meghatározásához szorozza meg a címszámot 10-zel az alapszámhoz, majd használja az 1-től 8-ig terjedő számokat az egyes helyeken a pontszámokhoz.
Telepítés
Miután beállította a címkapcsolókat a megfelelő címre, szerelje be a modult a házba, majd vezetékezze a vezérlőpanelhez.
Minden csatlakoztatás előtt távolítson el minden tápfeszültséget (AC és akkumulátor). Ennek elmulasztása személyi sérülést és/vagy a berendezés károsodását okozhatja.
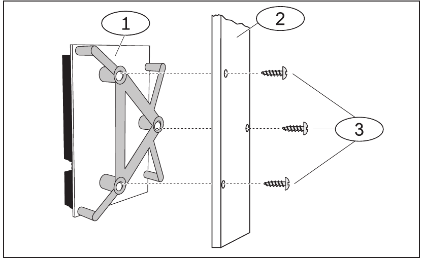
A modul felszerelése a házba
Szerelje be a modult a ház 3 lyukú rögzítési mintájába a mellékelt rögzítőcsavarok és rögzítőkeret segítségével. Lásd a 3.1. ábrát.

3.1. ábra: A modul felszerelése a házba
Jelmagyarázat ― Leírás
- Modul felszerelt rögzítőkerettel
- Ház
- Rögzítőcsavarok (3)
A szabotázskapcsoló felszerelése és bekötése
Egy házban lévő egy modulhoz opcionális házajtó szabotázskapcsolót csatlakoztathat. Az opcionális szabotázskapcsoló telepítése:
- Szerelje be az ICP-EZTS Tamper Switch-et (cikkszám: F01U009269) a ház szabotázskapcsoló rögzítési helyére. A teljes útmutatóért lásd az EZTS fedél és fali szabotázskapcsoló telepítési útmutatóját (cikkszám: F01U003734).
- Dugja be a szabotázskapcsoló vezetékét a modul szabotázskapcsoló csatlakozójába. Lásd az 1.1. ábrát.
Vezetékezés a vezérlőpanelhez
Amikor a modult egy vezérlőpanelhez vezetékezi, használhatja a modul PWR, A, B és COM feliratú sorkapcsát, vagy a modul összekötő vezetékezési csatlakozóit (a vezetéket tartalmazza). Az összekötő vezetékezés párhuzamos a PWR, A, B és COM kapcsokkal a sorkapcson. Az 1.1. ábra mutatja a sorkapocs és az összekötő csatlakozók helyét a modulon. Lásd a 3.2., 3.3. és 3.4. ábrát.
FIGYELEM!
Használja a sorkapocs vezetékezését vagy az összekötő vezetékezési csatlakozót a vezérlőpanelhez. Ne használja mindkettőt. Több modul csatlakoztatásakor sorba kötheti a sorkapcsot és az összekötő vezetékezési csatlakozókat.

3.2. ábra: Sorkapocs vagy összekötő kábel használata (D9412GV4 látható)
Jelmagyarázat ― Leírás
- Sorkapocs vezetékezése (SDI2)
- Összekötő kábel (P/N: F01U079745) (tartozék)

3.3. ábra: Több modul telepítése az SDI2 sorkapocs segítségével (D9412GV4 látható)
Jelmagyarázat ― Leírás
- Bosch vezérlőpanel
- B208 modulok

3.4. ábra: Modulok telepítése az SDI2 összekötő vezetékezési csatlakozó segítségével (D9412GV4 látható)
Jelmagyarázat ― Leírás
- Bosch vezérlőpanel
- B208 modulok
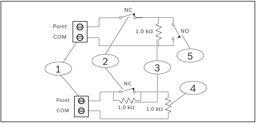
Érzékelőhurok vezetékezése
Az egyes érzékelőhurkok vezetékezési ellenállásának 100 Ω-nál kisebbnek kell lennie a csatlakoztatott érzékelő eszközökkel. A sorkapocs 12-22 AWG (0,65-2 mm) vezetékeket támogat.
A B208 érzékeli a szakadt, rövidzárlatos, normál és földzárlatos áramköri állapotokat az érzékelőhurkain, és továbbítja az állapotokat a vezérlőpanelre. Minden érzékelőhurokhoz egy pontszám van hozzárendelve, és külön-külön továbbítja a vezérlőpanelre. Vezesse a vezetékeket távol az épület telefon- és AC-vezetékeitől. Az 1 kΩ-os kettős EOL ellenállás áramköri stílushoz rendelje meg az ICP-1K22AWG-10-et, egy 10 darab 1,0 kΩ-os EOL ellenállás csomagot.

3.5. ábra: Érzékelőhurok vezetékezése egyszeres (felső) és kettős (alsó)
Jelmagyarázat ― Leírás
- Pontérzékelőhurok kapcsok
- Normálisan zárt eszköz (érintkező)
- 1 kΩ ellenállás az eszközön
- 1 kΩ ellenállás a vonal végén (EOL)
- Normálisan nyitott eszköz (érintkező)
A kettős EOL-hoz B208 firmware v1.05.001 vagy újabb szükséges. A kettős EOL megfelel a közepes és magas kockázatú ULC telepítések kettős védelmének követelményének.
LED leírások
A modul tartalmaz egy kék heartbeat LED-et, amely jelzi, hogy a modul áram alatt van, és jelzi a modul aktuális állapotát. Lásd a 4.1. táblázatot.
| Villogási minta | Funkció |
Másodpercenként egyszer villog![]() | Normál állapot: Normál működési állapotot jelez. |
3 gyors villanás másodpercenként![]() | Kommunikációs hibaállapot: Azt jelzi, hogy (a modul "nincs kommunikációs állapotban" van), ami SDI2 kommunikációs hibát eredményez. |
Folyamatosan világít![]() | LED hibaállapot: A modul nincs áram alatt (csak a folyamatosan KI állapot esetén), vagy valamilyen más hibaállapot megakadályozza, hogy a modul vezérelje a heartbeat LED-et. |
Folyamatosan KI![]() |
A firmware verzió megjelenítése
A firmware verzió LED villogási mintával történő megjelenítéséhez:
- Ha az opcionális szabotázskapcsoló be van szerelve:
Nyitott házajtó mellett aktiválja a szabotázskapcsolót (nyomja meg és engedje el a kapcsolót). - Ha az opcionális szabotázskapcsoló NINCS beszerelve:
Rövidzárlatozza pillanatnyilag a szabotázscsapokat. A villogási mintára példát lásd az 5.1. ábrán
![Bosch - B208 - Firmware LED villogási minták Firmware LED villogási minták]()
5.1. ábra: Firmware LED villogási minták
A szabotázskapcsoló aktiválásakor a heartbeat LED 3 másodpercig KI marad, mielőtt jelezné a firmware verziót. A LED a firmware verzió fő, mellék és mikro számjegyeit pulzálja, minden számjegy után 1 másodperces szünettel. A következő példában az 1.4.3 verzió LED villogásként jelenik meg:
[3 másodperces szünet]
[3 másodperces szünet, majd normál működés].
Tanúsítványok
| Régió | |
| USA | UL 365 - Rendőrségi központhoz kapcsolt betörésjelző egységek és rendszerek |
| UL 609 - Helyi betörésjelző egységek és rendszerek | |
| UL 636 - Rablásjelző egységek és rendszerek | |
| UL 864 - Vezérlőegységek és tartozékok tűzjelző rendszerekhez (kereskedelmi tűzvédelem) | |
| UL 985 - Háztartási tűzjelző rendszer egységei | |
| UL 1023 - Háztartási betörésjelző rendszer egységei | |
| UL 1076 - Saját tulajdonú betörésjelző egységek és rendszerek | |
| UL 1610 - Központi állomású betörésjelző egységek | |
| CSFM - Kaliforniai Állami Tűzoltóparancsnokság | |
| FCC Part 15 Class B | |
| FDNY - New York-i Tűzoltóság | |
| FM 3010 - Tűzjelző rendszerek | |
| Kanada | CAN/ULC S303 - Helyi betörésjelző egységek és rendszerek |
| CAN/ULC S304 - Jelzésfogadó központ és telephely | |
| ICES-003 - Információtechnológiai berendezések (ITE) | |
| ULC-ORD C1023 - Háztartási betörésjelző rendszer egységei | |
| ULC-ORD C1076 - Saját tulajdonú betörésjelző egységek és rendszer |
Specifikációk
| Méretek | 2,5 hüvelyk x 3,8 hüvelyk x 0,60 hüvelyk (63,75 mm x 96 mm x 15,25 mm) |
| Feszültség (üzemi) | 12 V névleges |
| Áramerősség (maximum) | 35 mA |
| Üzemi hőmérséklet | +32°F és +122°F között (0°C és +50°C között) |
| Relatív páratartalom | 5% és 93% között +90°F-on (+32°C-on) nem lecsapódó |
| Hurokbemenetek | Akár nyolc bemenet. A bemeneti érintkezők lehetnek Normally Open (NO) (Normálisan nyitott) vagy Normally Closed (NC) (Normálisan zárt). FIGYELEM! A Normally Closed (NC) (Normálisan zárt) nem engedélyezett tűzvédelmi berendezésekben. |
| Hurok vonalvégi (EOL) ellenállás | 1 kΩ, 2 kΩ, Nincs EOL (kettős 1 kΩ + 1 kΩ) |
| Hurok vezetékezési ellenállása | 100 Ω maximum |
| Hurokállapotok (egyszeres EOL ellenállású áramköri stílus) | Rövidzárlat: 0 - 1,1 VDC Normál: 1,25 - 1,9 VDC Nyitott: 2,25 - 5 VDC |
| Kábelméret a csatlakozóhoz | 12 AWG - 22 AWG (2 mm - 0,65 mm) |
| SDI2 vezetékezés | Maximális távolság - Kábelméret (csak árnyékolatlan kábel): 1000 láb (305 m) - 22 AWG (0,65 mm) 1000 láb (305 m) - 18 AWG (1,02 mm) |
| Kompatibilitás | B9512G/B9512G-E B8512G/B8512G-E B6512 B5512/B5512E B4512/B4512E D9412GV4 D7412GV4 D7212GV4 (A támogatott eszközök számát lásd a vezérlőpanel telepítési dokumentációjában.) |
Pontszám példák
A B208 01 címéhez a bemeneti eszközök pontszámai 11-től 18-ig terjednek:
| Csatlakozó száma | 1 | 2 | 3 | 4 | 5 | 6 | 7 | 8 |
| Bemenet száma | 11 | 12 | 13 | 14 | 15 | 16 | 17 | 18 |
A B208 11 címéhez a bemeneti eszközök pontszámai 111-től 118-ig terjednek:
| Csatlakozó száma | 1 | 2 | 3 | 4 | 5 | 6 | 7 | 8 |
| Bemenet száma | 111 | 112 | 113 | 114 | 115 | 116 | 117 | 118 |

Kézikönyv letöltése
Itt letöltheti a kézikönyv teljes pdf verzióját, amely további biztonsági utasításokat, garanciális információkat, FCC szabályokat stb. tartalmazhat.
Bosch B208 - I/O rendszer telepítési kézikönyv letöltése




